國內主流的HR系統哪家好?
2022-03-03 14:45:41 瀏覽:3871 咨詢電話:400-1800-278隨著規模增長,企業人力資源管理變得越來重要,很多企業都需要借助好用的HR系統實現數字化管理,目前市場上HR系統選擇并不少,那國內主流的HR系統哪家好?
目前國內企業在選型HR系統過程,比較主流的選擇是國外知名的HR系統廠商、本地部署HR系統、SAAS HR系統三種:
國外HR系統廠商:全世界范圍內做得比較知名頂尖的是SAP、Peoplesoft、Oracle這幾家,是國外廠商中比較主流的HR系統選擇。但國外知名的HR系統一般適合國內大型集團企業和跨國外資企業選擇,因為價格成本都十分高,而且本土化做得并不夠細致。
SAAS HR系統:企業租用服務商提供的HR系統,每年租賃使用、按年收費,前期投入成本相對較低。目前人力資源SAAS領域比較主流的HR系統選擇有北森、蓋雅、I人事、二號人事部等等,這些都是SAAS HR領域做得較好的廠商,若是傾向于SAAS形式的可以考慮他們。
本地化部署HR系統:本地部署是最主流的HR系統形式,一次性購買,永久使用,后續每年支付維護費用,功能靈活度高、可按需進行定制,而且本地部署廠商在HR系統方面更專業。像朗新、嘉揚、同鑫、紅海等都是專注人力資源領域十多年以上的大型廠商,是本地化部署的主流選擇。
主流本地部署HR系統推薦:同鑫科技

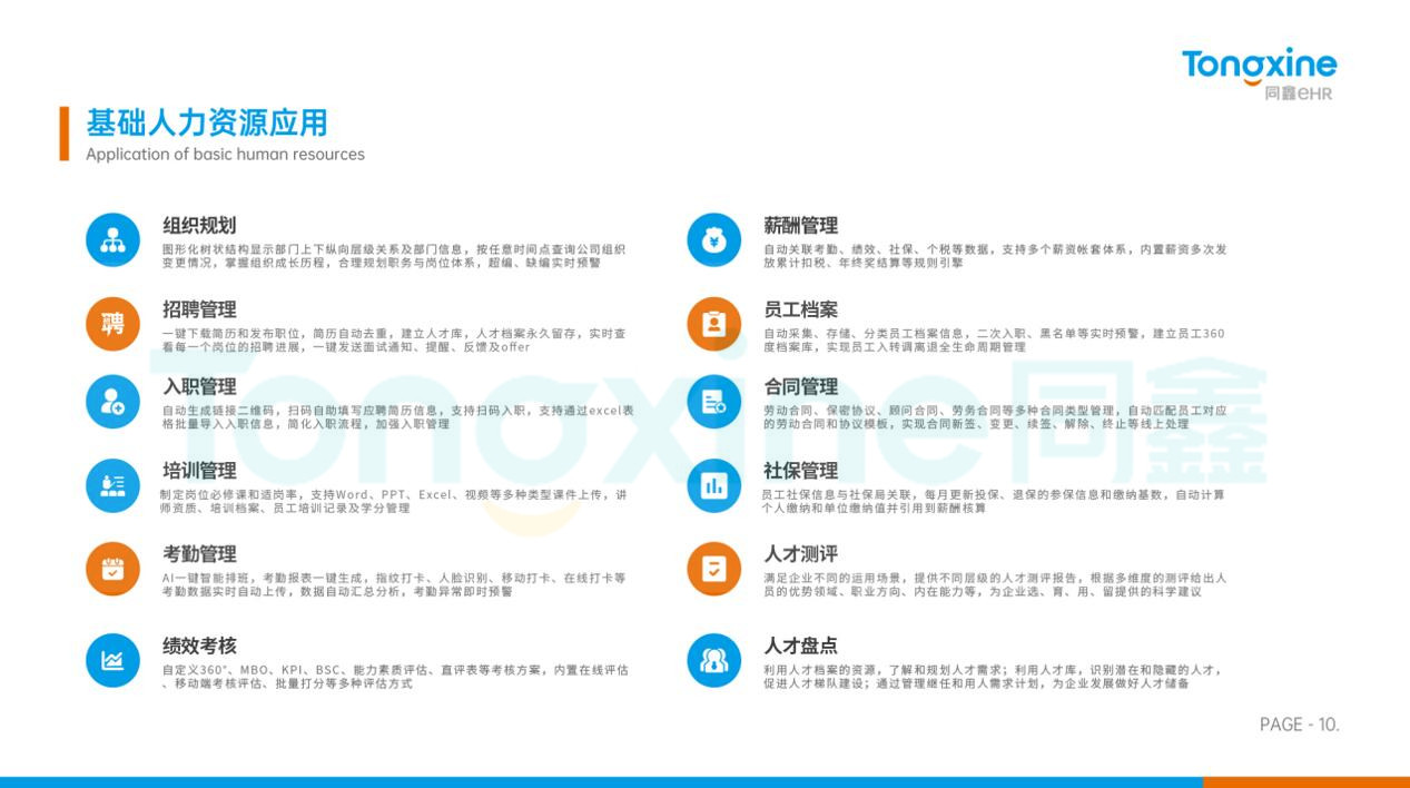
同鑫科技22年一直專注人力資源信息化建設,eHR系統經過持續迭代更新,目前有著十分全面的功能應用,系統涵蓋人事、組織、考勤、績效、培訓、招聘、門禁、薪酬等18大功能,能為企業提供500多個功能應用,而且技術團隊可以根據企業需求進行功能定制和二次開發,從而更好滿足企業需求。同時系統能夠與各種ERP、OA、釘釘、微信等系統進行對接,使HR系統能夠更契合企業情況使用。

而且目前有著6000+成功的案例,全國地區可提供服務,并在珠三角和長三角地區積聚了明顯的品牌效應,在制造業有著領先的優勢,相比同行有著快速實施交付的有所,還有著龐大的售后團隊,能夠為企業提供完善的售后服務,是十分值得推薦的主流HR系統選擇。
更多HR系統相關資訊:


